Il circuito si può eseguire su una basetta millefori ed è alimentato da 12V, quindi direttamente dalla batteria (senza scordarsi di metterlo sotto al pannello, in modo che si accenda solo con chiavi inserite e quindi per evitare di scaricare la batteria)
Ora vi mostro il circuito e i suoi componenti...
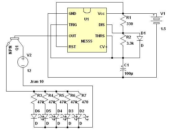
Il circuito in questione è questo:

E i suoi componenti sono i seguenti (mi raccomando, se volete che il tutto funzioni correttamente utilizzate componenti di alta qualità):
- U1: NE555 (il circuito integrato)
- V1: batteria stilo da 1,5 V
- R1: potenziometro da 330 Ohm 2W
- R2: potenziometro da 2.2 KOhm 2W
- D1: diodo 1N4148
- C1: condensatore elettrolitico da 100 µF (microFarad)
- Q1: transistor BC 337 (o equivalente)
- V2: alimentazione 12V derivante dalla batteria (ricordo ancora di ricordarsi, scusate il gioco di parole, di metterla sotto al quadro per evitare di restare a piedi)
- R3; R4; R5; R6; R7: resistenze da 470 Ohm 1W
- D2; D3; D4; D5; D6: LED bianchi (o di qualsiasi altro colore) ad alta luminosità.
Ora il funzionamento del circuito:
Il circuito di compone si due parti: il controller e la "lampada". In questo circuito il controller emette un impulso regolato dalle due resistenze R1 e R2.
Ogni volta che il circuito emette un impulso, manda in conduzione il transistor facendo passare la corrente e facendo così lampeggiare i LED. Con questo circuito si possono ottenere lampi da circa 120 al secondo a circa 2 al secondo modificando le resistenze con i due potenziometri.
Ovviamente il tutto va montato su apposito supporto (basetta millefori) e messo dentro una scatoletta dalla quale far uscire le "bacchettine" di controllo (sulle quali si possono mettere delle manopole per comodità) dei potenziometri e ovviamente i fili che vanno ai led. Suggerisco di usare del silicone o qualcosa di simile per rendere impermeabile il tutto.
